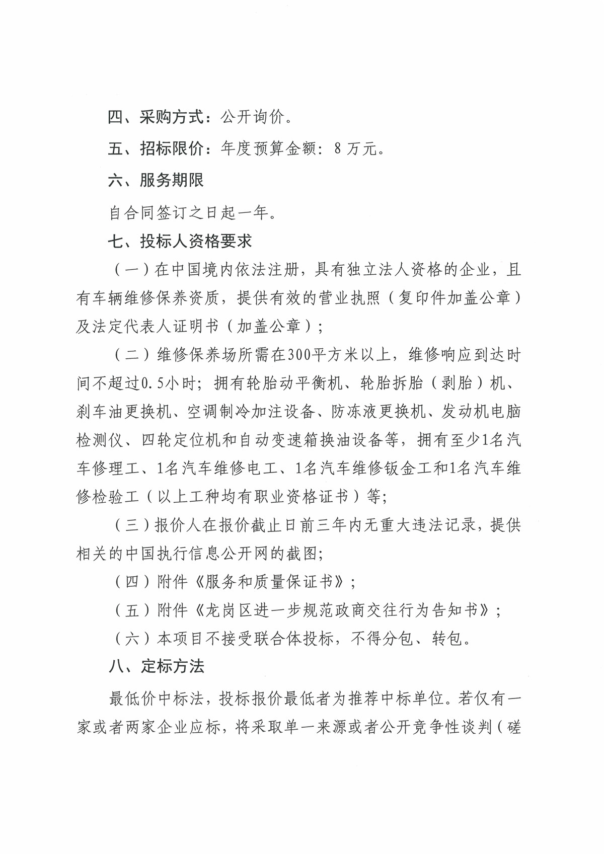
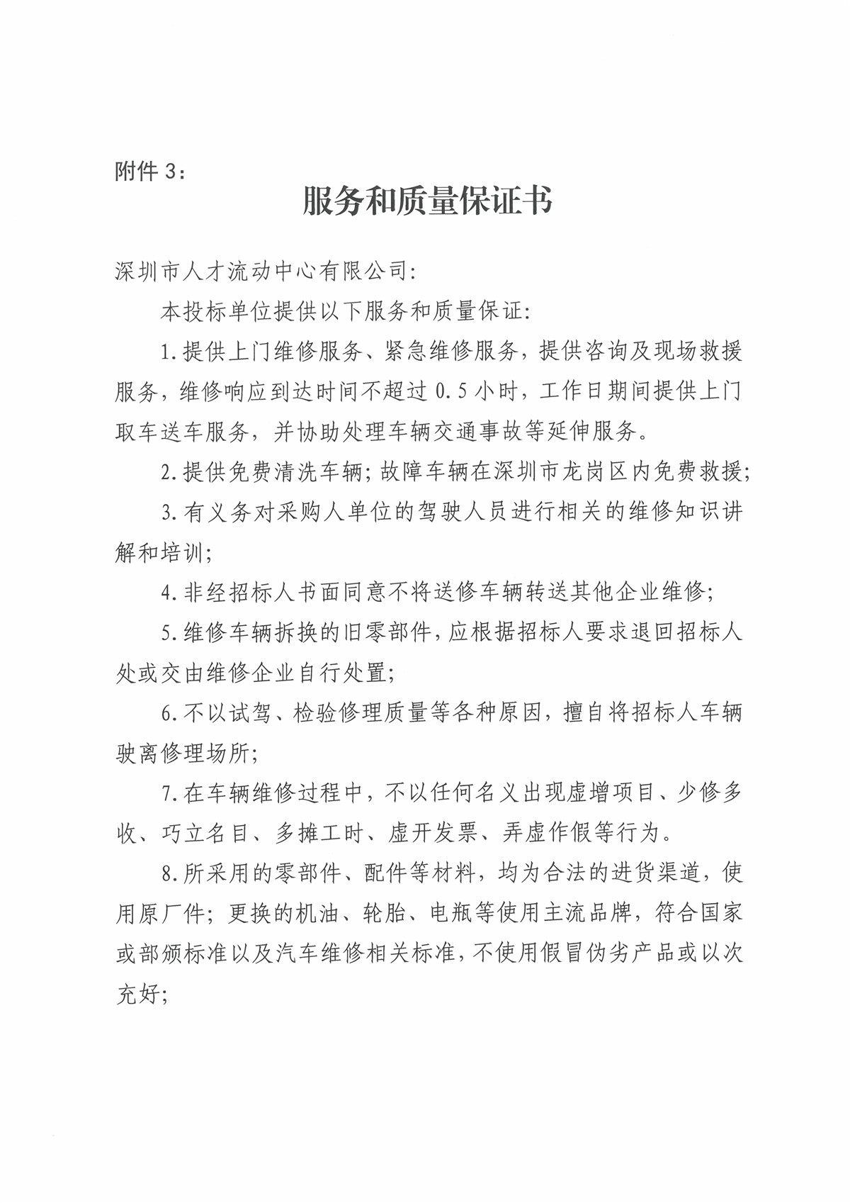
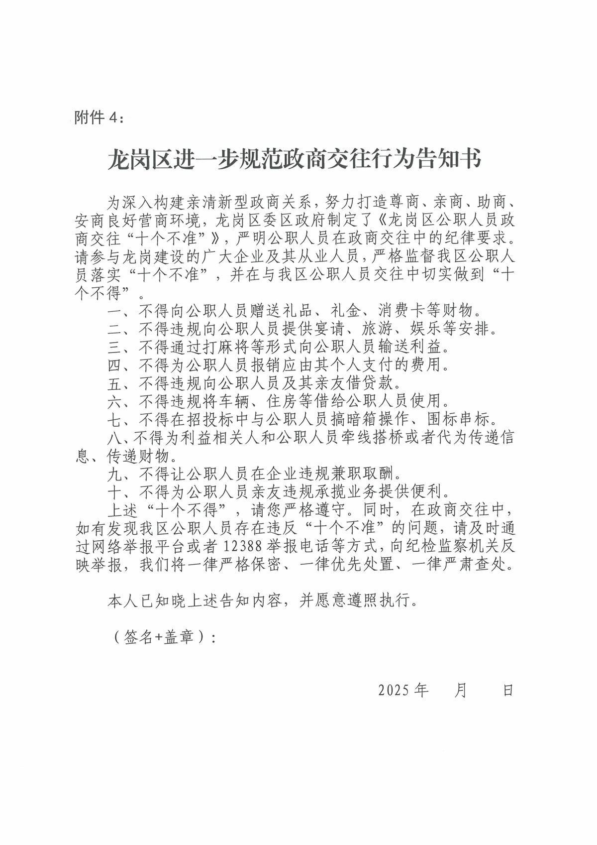
深圳市人才流动中心有限公司2025-2026年度公车维修保养服务采购项目询价公告(第四次)
2025-07-29 19:11:42
304

















深圳市人才流动中心有限公司2025-2026年度公车维修保养服务采购项目询价公告(第四次).pdf